Relationship Attributes for a Contact
On a contact's card on a relationship map, four attributes are available to be set:
- Political Status
- Buying Role (opportunity relationship maps only)
- Decision Orientation (account relationship maps only)
- Support
- Coverage
The following tables describe the options available for each attribute. Also provided below are the decision trees that are applied when you choose the Help me select option (highlighted below) via the contact's information panel.
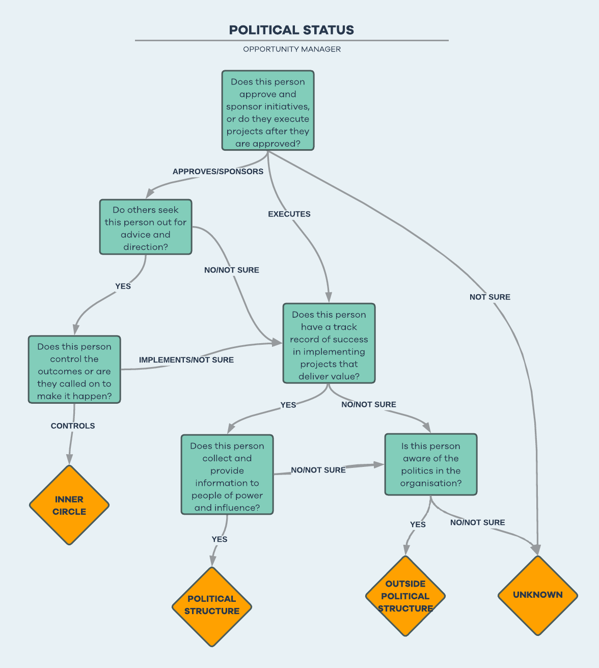
Political Status
| Outside Political Structure |
A typical outside-political-structure contact:
A person outside the political structure "watches and wonders what happened". |
| Political Structure |
This indicates a person with influence who is trusted by the inner circle to "makes things happen". A typical contact inside the political structure:
The number of buyers with this political status is usually correlated with the complexity and the size of the opportunity. You typically have two to five political-structure contacts per opportunity. Political-structure contacts are key players. |
| Inner Circle |
This indicates a person who "controls outcomes". You may see them mentioned in the company's annual report or in the press. Inner-circle people have influence and decide what will happen in the organization. They typically own the company's 'macro' goals. On an opportunity relationship map, the deal's approver is often at the top of the inner circle. This is the person who approves and funds projects and initiatives. A second inner-circle contact has the approver’s ear when they're deciding which projects to approve. Inner-circle contacts are key players. The number of inner-circle contacts is usually correlated with the complexity and size of the account or opportunity. You typically have two to three inner-circle contacts per opportunity. |
The following diagram outlines how Altify helps you select a political status for a relationship map contact in Opportunity Manager.
The following diagram outlines how Altify helps you select a political status for a relationship map contact in Account Manager.
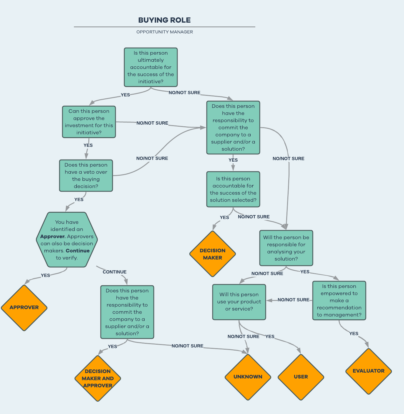
Buying Role (opportunity relationship maps only)
The Buying Role attribute is specific to opportunity relationship maps.
In addition to the buying roles in the table below, your org can be configured to include additional buying roles.
| Decision Maker and Approver | This attribute indicates someone who has the characteristics of both a decision-maker and an approver (see below). |
| Decision Maker |
This attribute indicates someone who has the ability to commit the company to a vendor or to a certain strategic direction. They have accountability for selecting the solution. They typically write the necessary requirements. A decision maker is always in the political structure or inner circle. They can't be outside the political structure. |
| Approver |
This attribute indicates someone at senior level who has the ultimate accountability for success of the project. They review the decision, give it their blessing, and typically release the funds. In large organizations, there may be multiple levels of approvers with dollar thresholds that delineate their approval responsibility – these individuals are not the ultimate approver. You need to have the ultimate approver on your map. (If a buyer can say "no" and over turn a decision-maker's decision, they are an approver.) The approver is at the top of the map, and is in the inner circle. |
| Evaluator |
This attribute indicates someone who has the ability to say "No" to the buying decision, but can’t say "Yes". The best an evaluator can do for you is to recommend your solution. Evaluators can block the competition or block you. Evaluators are formally assigned to the customer's evaluation project for your opportunity. They evaluate and accept based on defined standards, such as:
|
| User | This attribute indicates someone who will directly use your product or service or solution. |
The following diagram outlines how Altify helps you select a buying role for a relationship map contact in Opportunity Manager.
Decision Orientation (account relationship maps only)
The Decision Orientation attribute is specific to account relationship maps. It indicates what will influence the contact's decision-making process.
| Technical |
This person’s primary focus is product functionality and technical capability. They are often analytical and detail-oriented. Product demonstrations, benchmarks, and careful deliberation will be key. |
| Financial |
This person’s primary focus is price, cost, and economics. While your product must be viable, numbers and negotiations will be key. |
| Relationship |
This person believes they are forming a business partnership, and their focus is on the people and company that will be serving their organization. While your product must be viable, support, trust, effort, and responsiveness will be key. |
| Business |
This person sees the big picture and overall impacts your product or solution will have on their company’s present and future. This person can properly balance the technical, financial, and relationship issues. Their vision often extends beyond their company to include their clients, their competition, and their community. Industry knowledge and articulating business versus product value will be key. |
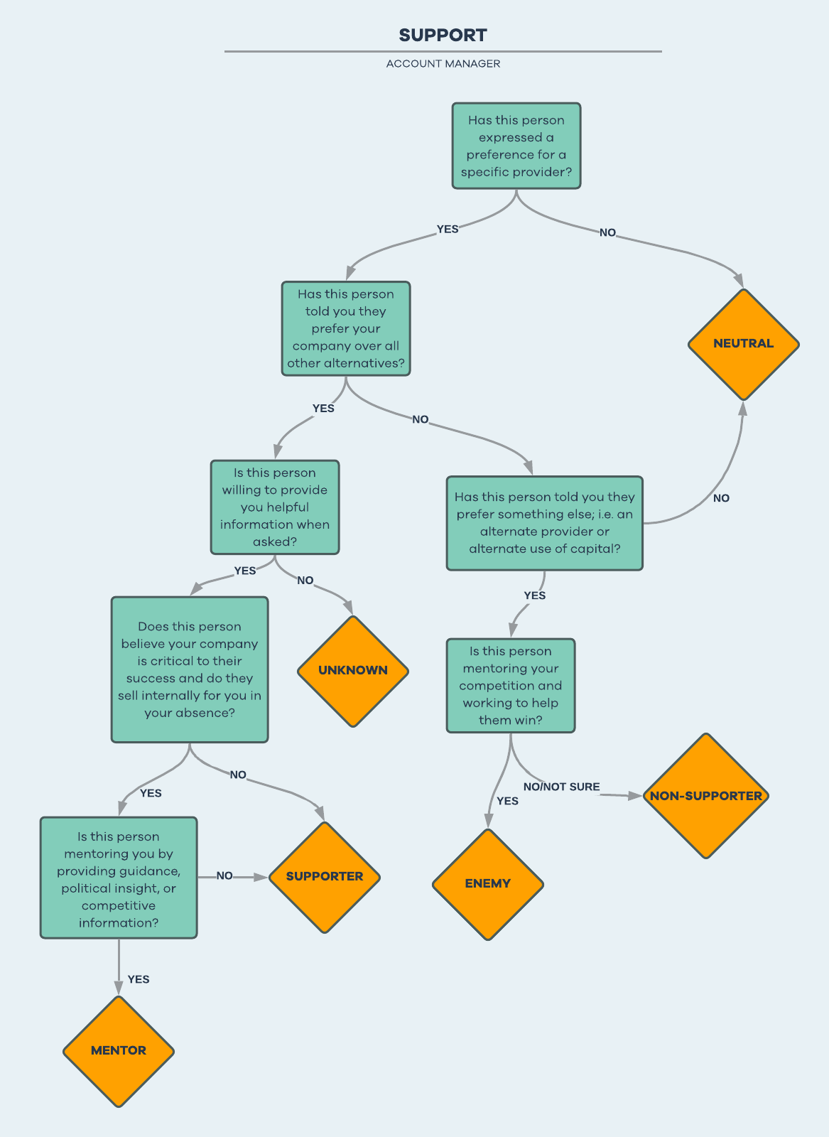
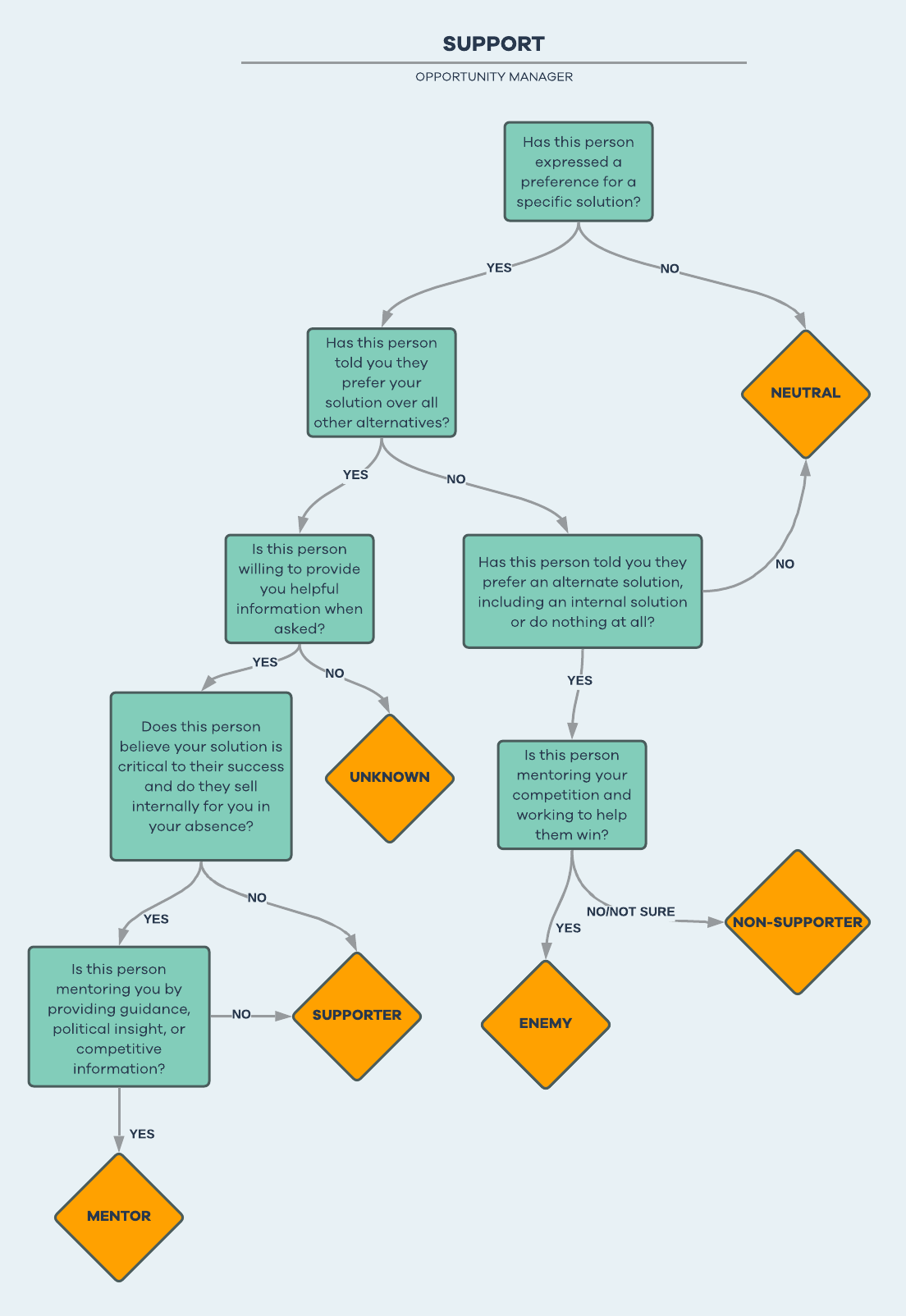
Support
This indicates the level of support you currently get from the contact.
| Mentor |
A mentor is someone who prefers your solution and advocates for it in your absence. They believe that your success is critical to their success. A typical mentor may:
Compared to a supporter, there is a personal dimension to your relationship with them. |
| Supporter |
A supporter openly prefers your solution. They support you verbally with others. Compared to a mentor, they don't advocate for your offering in your absence, and there isn't the same personal dimension to the relationship. A typical supporter may:
|
| Neutral |
A neutral contact typically doesn't provide any feedback about your offering when asked. They may seem disengaged or indifferent to it, or say that they "don't know". |
| Non-Supporter |
A non-supporter typically has a historical preference for:
|
| Enemy |
An Enemy may:
Compared to a non-supporter, there is an added personal element to your relationship with an enemy. Typically, an enemy is a competitor’s mentor. |
The following diagram outlines how Altify helps you identify the level of support a relationship map contact has for your solution.
The following diagram outlines how Altify helps you identify the level of support a relationship map contact has for your company.
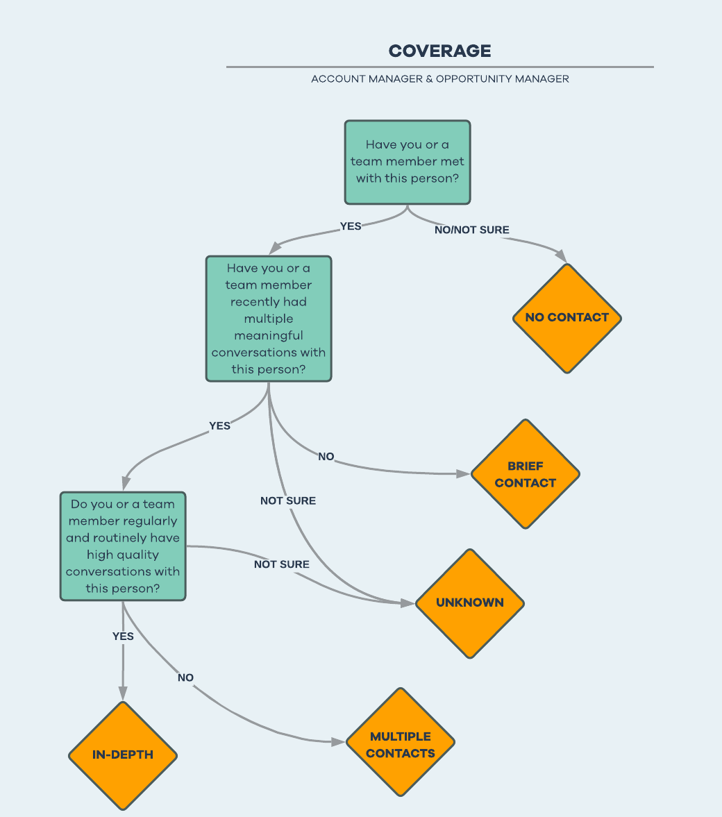
Coverage
This is a measure of the time or number of contacts you've had with the contact, relative to the total time and degree of contact you've had with everyone on the relationship map.
| In Depth |
In-depth coverage of the person relative to your total coverage of the opportunity. |
| Multiple Contacts |
Multiple points of contact have been made with the person. |
| Brief Contact |
Brief contact of the person relative to your total level of contact for the opportunity or account. |
| No Contact |
No contact with this person yet. |
The following diagram outlines how Altify helps you identify the level of coverage for a relationship map contact in Opportunity Manager or Account Manager.